Контроллер UPS "Nano"
Контроллер питания UPS “Nano” является вспомогательным устройством, работающем совместно с ПЛК на базе jroboplc. Основное назначение устройства - мониторить работу блока питания и в случае, если идет работа от батареи, информировать об этом ПЛК, чтобы тот корректно завершил свою работу, а по завершении работы ПЛК устройство также отключает батарею, переводя тем самым блок питания полностью в выключенное состояние.
Дополнительно устройство может:
- измерять температуру
- опрашивать один логический вход (сухой контакт)
- управлять двумя логическими выходами (реле), каждый из которых специализирован для управления:
- кулером/нагревателем с зависимостью от измеренной
- оповещателем об отсутствии связи с ПЛК.
Устройство контактирует с ПЛК посредством обмена данными по последовательной связи RS232 (9600, 8N1).
Со стороны ПЛК для работы с устройством необходимо использовать перефирийный модуль upsnano.
Не забыть установить BatTimeout и SerTimeout! (обычно это 40 и 5 сек соответственно)
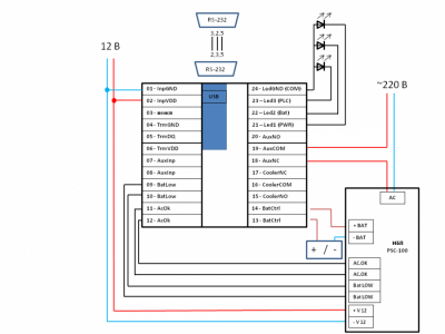
Назначение клемм
| № | Имя | Тип | Описание |
|---|---|---|---|
| Сторона 1 | |||
| 1 | InpGND | вход | БП - |
| 2 | InpVDD | вход | БП + 12В |
| 3 | - | - | Не используется |
| 4 | TrmGND | выход | Термодатчик |
| 5 | TrmDQ | вход | Термодатчик |
| 6 | TrmVDD | выход | Термодатчик |
| 7, 8 | AuxInp | вход | Резервный вход для сух/конт |
| 9, 10 | BatLow | вход | Подключается к одноименным клеммам БП |
| 11, 12 | AcOk | вход | Подключается к одноименным клеммам БП |
| Сторона 2 | |||
| 13,14 | BatCtrl | выход | Реле батареи. Нормально-разомкнутые выходы. Включается между Bat+ блока питания и + аккумулятора |
| 15 | CoolerNO | выход | Реле кулера. Нормально-разомкнутый выход |
| 16 | CoolerCOM | выход | Реле кулера. Общий выход |
| 17 | CoolerNC | выход | Реле кулера. Нормально-замкнутый выход |
| 28 | AuxNC | выход | Реле резерв. Нормально-замкнутый выход |
| 19 | AuxCOM | выход | Реле резерв. Общий выход |
| 20 | AuxNO | выход | Реле резерв. Нормально-разомкнутый выход |
| 21 | Led1 | выход | Выход светодиода Power. Горит всегда, когда на выходе БП есть напряжение. |
| 22 | Led2 | выход | Выход светодиода Bat |
| 23 | Led3 | выход | Выход светодиода PLC |
| 24 | LedGND | выход | Общий выход для светодиодов |
Схема подключения с разрывом 220В (использовать прошивку версии 2)
Светодиоды на плате
Отсчет от стороны подключения USB-кабеля:
- PLC
- Bat
Power(не нужен)- состояние реле Aux (опционально)
- состояние реле Cooler (опционально)
- состояние реле BatCtrl
Порты микроконтроллера
| # | PIN | Имя | Описание |
|---|---|---|---|
| Входы | |||
| 5 | D2 | inTermo | Цифровой сигнал от датчика температуры |
| 6 | D3 | inAcOk | Дискретный сигнал АС ОК блока питания |
| 7 | D4 | inBatLow | Дискретный сигнал BAT LOW блока питания |
| 8 | D5 | inAux | Дискретный сигнал от резервного входа |
| Выходы | |||
| 9 | D6 | outLed2 | Дискретный выход на светодиод Bat |
| 10 | D7 | outLed3 | Дискретный выход на светодиод Plc |
| 11 | D8 | outBeep | Дискретный выход на звуковой оповещатель |
| 12 | D9 | outBatCtrl | Дискретный выход на реле батареи |
| 13 | D10 | outCooler | Дискретный выход на реле кулера |
| 14 | D11 | outAux | Дискретный выход на реле резерва |
Описание работы
Устройство запитывается по USB от компьютера. Также через USB выполняется опрос устройства:
- считывание состояния входов AcOk, BatLow, T, Cooler, AuxInp.
- управление выходами BatCtrl, Cooler, Aux, Led2, Led3.
протокол обмена
Параметры последовательного подключения: 9600, 8N1.
Запрос:
<ver> <BatTimeout> <SerTimeout> <T_on> <T_off> <Aux> <Test> <crc32> 0 1 2 3 4 5 6 7 8 9 10 11 12 13 14
- BatTimeout - время отключения батареи при отсутствии опроса и AcOk=0 (сек)
- SetTimeout - время определения отсутствия опроса (сек)
- T_on - температура включения кулера (Градусы*10)
- T_off - температура отключения кулера (Градусы*10)
- Aux - управления реле:
- b0b1 - управление AUX
- = 0 - выкл
- = 1 - вкл
- = 2 - вкл, если нет связи 10 секунд
- Test
- b0 - BatCtrl в режиме ручного управления
- b1 - BatCtrl ручной вкл
- b2 - Cooler в режиме ручного управления
- b3 - Cooler ручной вкл
- b5-b6 - Режим работы звукоизлучателя: 0-нормальный, 1-тихий, 2-без звука
Значения BatTimeout, SetTimeout, T_on, T_off сохраняются в EEPROM.
Ответ нормальный:
0 <IO_state> <T_cur> <crc32> 0 1 2 3 4 5 6 7
- IO_state - состояние входов и выходов:
- b0 - вход AcOk
- b1 - вход BatLow
- b2 - вход AuxInp
- b3 - выход Cooler
- T_cure - текущая измеренная температура
Порядок записи слова - сначала старший байт, затем младший.
Ответ ошибочный:
FF <ver> 0 0 <crc32> 0 1 2 3 4 5 6 7
выход Led1
Светодиод Power.Горит постоянно, когда на входе InpVDD и InpGND есть напряжение.
выход Led2
Светодиод Bat. Отображает состояние работы от батареи.
- Не горит - работа от сети.
- Горит постоянно - работа от батареи, AcOk=0.
- Горит прерывисто (100ms) - работа от батареи, AcOk=0 и BatLow=1.
выход Led3
Светодиод Plc. Отображает состояние опроса от ПЛК:
- Горит прерывисто (1s) - есть опрос.
- Горит прерывисто (3 коротких 100ms, пауза 1s) - нет опроса.
выход BatCtrl
Cухой контакт, служит для разрывания цепи подключения аккумулятора к БП.
- замыкается при AcOk = 1
- размыкается, если одновременно:
- AcOk = 0;
- нет опроса от компьютера в течение SerTimeout+BatTimeout секунд.
выход Cooler
Cухой контакт, служит для управления кулером (охладителем/нагревателем).
- замыкается при достижении температуры Ton
- размыкается при достижении температуры Toff

